产品概述
CS6009是一款高级成度的移动电源管理芯片,内置充电管理模块,升压放电模块,LED指示工作模块,外围只需要极少数的元件,就可以组成功能强大的移动电源方案。
主要特点
◆ 高集成度,极少外围元器件;
◆ 内置固定0.8A的线性充电模式;
◆ 涓流/恒流/恒压三段式充电,充满恒定电压值4.2V(典型值),支持对0V电池充电;
◆ 内置温度控制能够在高温下130度开始自动降低充电电流,最低可以降到0;
◆ 充电输入端有防反灌功能,不需要防反灌二极管;
◆ 升压使用同步整流电路,效率最高可达94%,发热低,固定5.1V输出电平,不需要增加外部电阻设置;
◆ 输出电流0.8A(以电池3.6V为典型值),具有恒功率输出功能,过流保护,过压保护和短路保护。
◆ 负载插入自动启动升压,负载移除自动进入休眠;
◆ 电池电压低电压告警功能;
◆ 电池低压提醒功能;
◆ 单灯放电指示,双灯充电指示;
◆ 可共用输入/输出端口,智能识别充/放电;
◆ 4KV ESD;
◆ 固定开关频率1MHZ;
◆ 电池过充,过放保护;
典型应用
◆ 手机充电器
◆ 移动电源
◆ LED照明系统
◆ 电动玩具
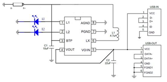
典型应用电路图:

引脚定义:

电路内部结构框图:

极限参数:
备注:超过上面极限参数可能引起器件永久性损坏。这些仅仅是应力极限值,器件不建议在这些极限值或者其他任何超过下面“推荐工作条件”的条件下工作。长时间暴露在上面极限参数条件下工作可能影响器件可靠性。
典型参数(除特殊说明外,所有参数均在室温下测得)
功能说明:
充放电指示灯
1、 充电时指示灯LD1,LD2交替闪烁,充满后指示灯LD2亮;
2、 电量足时插上手机充电过程中指示灯LD2亮,拔掉手机8s后LD2指示灯熄灭。
3、 放电时如果电池电压低于3.2V,则指示灯LD2闪烁,直到2.9V欠压关机;在电池电压达不到3.25V时,插入负载LD2指示灯会闪烁8s,但是升压不会启动。
4、 LD1不接,则为单LED灯模式。
充电管理模块
1、 充电电流内部设定为0.8A
2、 支持对0V电池充电
3、 电池电压低于2.8V时为涓流充电模式,即充电电流约为恒流充电值的1/10(约80mA)。
4、 整个充电过程分为:涓流、恒流、恒压充电。
5、 充电电流受温度控制,当芯片温度达到130℃的时候充电电流开始降低,电流最多可降至0。
升压模块
1、 待机状态监测负载大于10uA(典型值)电流时自动启动升压,当输出负载小于60mA(典型值)时,延迟8秒后自动进入待机模式。
2、 输出电流超过0.8A后启动过流保护,输出开始下降。
3、 输出电压大于5.8V后进入过压保护,当输出下降到5.4V后自动恢复。
4、 具有输出短路保护功能,通过插拔负载自动解除。
5、 开关频率1MHz
6、 放电过程中如果温度达到150度,进入过热保护,自动关闭输出进入待机状态。
7、 同步整流升压,最高可达92%的转换效率,输出电压固定为5.2V。
边充边放自动转换模块
1、 支持边充边放,即外部电源可以同时给手机充电也给移动电源充电,以手机为优先分配电流。
2、 在升压的过程中,自动侦测外部充电器是否插入,在侦测到有充电器插入后,根据外部电流大小自动分配给手机和移动电源充电。
3、 移除充电器,升压模块自动启动升压。
封装信息:
SOP-8
营销体系:王先生
电话:0592-6535160-208
手机:13950199583
传真:0592-6535166
邮箱:wcg@chipsun.com
地址:福建省厦门市同安区五显镇布塘中路1687号